近期,北京大学席鹏教授团队开发了一种颠覆性结构光超分辨技术——三角光束干涉结构光照明显微镜(3I-SIM)。该方法在光场结构上与传统的条纹结构光存在显著不同,不仅减少了冗余数据采集,还通过硬件精细调控与先进算法协同发展,实现了超高速成像,同时在光剂量控制上更加温和,并显著降低了光毒性。
值得关注的是,3I-SIM 通过径向偏振三光束干涉,能够在单次调制下实现各向均匀的频域扩展:在只需要 7 幅原始帧的条件下,即可实现 100nm 横向分辨率的超分辨图像重建,在光照更加温和的同时,还将时间分辨率提升至 242Hz;基于晶格调制的一维相移特性,滚动重建帧率最高能够达到 1697Hz。
图丨席鹏(来源:席鹏)
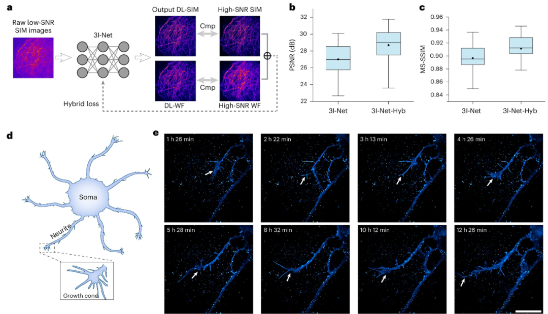
]article_adlist-->该团队进一步发展了深度学习网络重建方法 3I-Net,在超低光子剂量下仍能实现高质量成像,创造了接连拍摄超过 10 万帧、持续 13 小时的长时程记录。
3I-SIM 能够对百纳米尺度的亚细胞动态进行解析,为研究复杂且快速的生物过程提供了一种更温和、更快速的活细胞超分辨成像工具。席鹏对 DeepTech 表示,该技术尤其适用于在生物学研究中,需要延长拍摄时间、快速拍摄,以及需要弱光激发条件下进行长时间观察的场景,例如原代神经细胞、内源表达蛋白等,并有望拓展至药物筛选等领域。
日前,相关论文以《三角光束干涉结构光照明显微镜》(Triangle-beam interference structured illumination microscopy)为题发表在 Nature Photonics[1]。北京大学席鹏教授和李美琪博士担任共同通讯作者,北京大学博士生付允哲和侯宜伟为共同第一作者。据了解,3I-SIM 系统可直接在现有的 2D-SIM 平台上实现升级,目前团队已将相关技术内容开源。
图丨相关论文(来源:Nature Photonics)
新一代活细胞超分辨成像工具:更温和、更快速、更低光毒性
近年来,结构光照明显微镜(SIM,Structured illumination microscopy)已经作为研究人员活细胞超分辨成像的有力工具,传统 2D-SIM 使用条纹结构光对样本进行调制。
一维条纹相当于在单一空间方向上呈现正弦强度变化,只能提高单一方向的解析分辨率。如果想实现二维调制,需要将结构光旋转三次,每次转 60 度的方式,达到各个方向提升分辨率的目标。
需要了解的是,传统结构光照明方式在旋转和移动的过程中,不仅对器件提出了较高要求,并且在重建的过程中,会由于条纹在不同方向间的控制不够精准而影响重构的效果。
实际上,旋转三次条纹相当于用三次旋转的角度拼合出来一个“六角形”。基于席鹏团队长期以来在偏振成像方法的技术积累和研究经验,他们提出:能否直接打出一个二维结构光?他们在探索和对比后发现,用天然的照明方式——三角光束干涉,而非两个点、旋转三方向形成的类似于六光束干涉的情况,即可产生六角的晶格阵列排布。
图丨3I-SIM 的原理与成像能力表征(来源:Nature Photonics)传统一维条纹在旋转和移动的过程中,样本会被重复照射,导致光毒性较强。与之对比的是,晶格调制结构光只会在样本各区域照射一次,具有减少光漂白、降低光毒性以及对样本更友好的特点。
为产生更加高效的二维晶格结构光,研究人员对三角光束偏振进行了系统和深入的研究。通过仿真发现,以往沿环切线方向的角向偏振光对高频信息的调制能力并不理想,而由环中心向外辐射状的径向偏振光可以达到更好的调节效果。
图丨3I-SIM 实现快速且温和的活细胞细胞器成像(来源:Nature Photonics)基于此,研究团队搭建了 3I-SIM 系统,其优势在于:能够在单次照明过程中,同时实现三个方向的均匀超分辨提升(即频率扩展),并且“化转为移”,只需要平移即可实现“周而复始”的调制,而不需要对条纹进行旋转。李美琪解释说道,“因为只需要沿一个方向移动相位,因此可以在成像过程中进行单帧滚动重建,进而将成像速度推到极限,最高达到 1697 帧每秒的快速成像。”

图丨3I-SIM 观测 LD 与 ER 及微管的相互作用,以毫秒级分辨率观察 ER–LD 五种相互作用模式:定向迁移、黏附、扩散、受限和分支形成(来源:Nature Photonics)

以毫秒级分辨率解析细胞内活动机制
基于以上方法,3I-SIM 实现了比传统方法更加温和的活细胞成像。研究人员进一步提出:能不能将这种“温和”推到极限?
荧光分子在光漂白发生之前能够发射的光子数有限,这一“光子预算”决定了成像过程中可获得的总信号量。在强激发条件下,虽然单帧信号较强,但分子更快发生光漂白,可采集的帧数随之减少;在弱激发条件下,光漂白速率降低,信号的可观测时间延长,但由于发射光子数减少、信噪比下降,从而导致图像重建误差显著增加。
研究团队在探究传统重建算法的基础上,引入深度学习方法,使其能够在极弱光照条件下实现超低信噪比的超分辨重建。
他们基于典型的细胞结构构建了 3I-SIM 专属的深度学习数据集,包括:核孔复合体、内质网、微管、肌动蛋白。数据集需要在同一个视野下进行高低信噪比的成对采集,并基于此训练图像网络。研究人员构建了一种卷积神经网络 3I-Net,专门用于 3I-SIM 的超分辨重建。
为更好地提升保真度,研究团队提出了一种独特的共监督训练策略。这种策略是将重建后的图像与高质量超分辨图像进行比较,与此同时,引入物理监督,让输出的图像符合结构光照明超分辨率图像的物理模型。它在卷积点扩散函数之后,输出图像需要与高信噪比的宽场图像接近。
侯宜伟解释说道:“实际上,它是一个图像转换的任务。由于这种数据的获取成本比较高,不能像处理自然图像那样采集百万量级甚至更多的图像矩阵来训练网络。而通过融合物理模型的深度学习的方法,可以有效地提高训练效果和泛化能力,即便信号弱到肉眼快看不见了,仍然可以将信号恢复出来。”
实验结果显示,引入物理启发的先验后,重建图像的质量、分辨率以及保真度指标等方面都得到了显著改善。进一步的高速成像实验表明,研究人员能够以 1697Hz 的频率采集超过 10 万帧 ER 动态,从而捕捉到细胞瞬态(数十毫秒)内的环路变化,以及长时程下的伸缩效应。相比之下,采用传统重建方法在相同光强下大约只能获得 2 万帧图像。
图丨深度学习提升了 3I-SIM 在光子受限条件下的成像能力(来源:Nature Photonics)此外,研究人员在实验中观察到两个具有重要生物学意义的现象:神经元生长锥的精细结构动态,以及肌动蛋白丝对内质网的瞬时调控信号。
在神经元培养的过程中,当神经元细胞放在培养皿上 6 个小时,可初见变化;到了 18 个小时两边会出现神经突,并在 2 到 3 天后分化成神经元的树突和轴突。那么,在神经元发育的早期阶段,末端的生长锥又是如何像“探路者”般不断进行动态探索的呢?
研究团队与北京大学未来技术学院陈知行课题组合作,以 1Hz 帧率在超分辨条件下连续成像,率先在国际上实现了对生长锥长达 13 小时的动态观测,揭示其在生长过程中的持续延伸、探寻以及偶尔的回缩。
实验结果证明,3I-SIM 可针对于光敏感结构进行观测,并可以很好地可视化。而此前,这些现象难以通过高时空分辨率的方式进行观察。
在哺乳动物细胞中,肌动蛋白丝是细胞中的“骨架”,它的作用类似房屋的钢筋,支撑整个细胞的形态。而内质网是细胞里最大的膜结构细胞器,和其他细胞结构时刻保持着相互作用。
图丨毫秒尺度下内质网相关肌动蛋白动态的超分辨成像。(来源:Nature Photonics)研究团队还与北京大学生命科学学院郑鹏里课题组合作,探索了肌动蛋白和 ER 之间的相互作用机制。实际上,探索这个问题充满挑战,二者都是极细的结构。传统的探针思路是,根据两个结构位置是否重叠来判断他们的互相作用:如果位置重叠,认为有相互作用;如果没重叠,则没有相互作用。但问题在于,由于内质网形状和微丝情况较为复杂,很难通过传统探针判断它们的相互作用。
研究团队使用新型探针从而直接对内质网和肌动蛋白互作位点进行标记,同时得益于深度学习方法的引入,3I-SIM 在极弱信号条件下灵敏度得到了显著提升。值得关注的是,研究团队突破性地直观捕捉到 ER 相关肌动蛋白的快速动态变化。
付允哲进一步说道:“ER 与肌动蛋白丝的接触位置不断改变,部分接触仅维持数十毫秒,体现出这种互作的瞬时性与高度动态性。揭示了 ER 与肌动蛋白丝精密的相互作用模式,并为解析细胞内活动机制提供了新的视角。”

团队成员互相打气,挺过一次次“至暗时刻”
该研究的推进并非一帆风顺。从最初探索三角结构光的潜力开始,团队经历了多次反复与挑战。尽管二维结构光的相关概念早已被提出,但长期受限于高频细节的调制能力不足、低信噪比条件下重建性能不佳,以及重建算法鲁棒性有限等问题。已有的大多数工作仍停留在原理验证层面,难以真正应用于活细胞成像,而恰恰是在这一领域,SIM 技术才展现出独特的价值与意义。
于是,席鹏团队对硬件调控、偏振控制、物理重建算法与深度学习方法的综合作用进行了系统分析,并在此基础上构建了全新的 3I-SIM,奠定了其作为新一代活细胞结构光照明显微镜的重要地位。
但即便如此,在投稿过程中,审稿人仍多次对该技术在生命科学上应用能力及其广泛适用性提出疑问。面对这些挑战,研究团队始终保持耐心,一次次借助扎实的对比和应用数据向审稿人证明 3I-SIM 的强大性能。历经三轮审稿意见的回复与修改,他们最终以充分的证据回应了审稿人的疑问。这一过程不仅推动了团队对 3I-SIM 系统性创新的完善,还促进了其应用潜力的深入挖掘,并最终将技术开源,面向全球科研群体共享。
这项研究中所展现的显著的性能突破离不开团队成员之间的紧密合作。席鹏提到,随着推动一项技术进步的幅度增加,其难度都会呈几何级数上升。比如,成像速度从几百帧提升到 1697 帧,亦或是观察时间从 1 小时延长至 13 个小时的超分辨实验。研究团队迎难而上、反复讨论,允哲和宜伟夜以继日地优化实验条件,才让这些技术突破成为可能。
“在过去,高速拍摄可能拍到的都是噪声,很难呈现出来有价值的信息;或者不合适的长时程拍摄条件下,神经元的神经细胞经常在生长过程中就‘罢工’了……尽管在研究中经历了很多至暗时刻,但团队是一个自驱动的大家庭,通过互相打气以及合作者给予的强大支持,大家都坚持下来了。”席鹏表示。
需要了解的是,在该研究中所呈现的是 2D 版本的 3I-SIM,目前该团队正在往 3D 方向推进,希望让它不但在水平方向的分辨率能够得到瞬时增强,而且在轴向的分辨率也能够得到突破。
参考资料:1.Fu, Y., Hou, Y., Liang, Q. et al. Triangle-beam interference structured illumination microscopy. Nature Photonics (2025). https://doi.org/10.1038/s41566-025-01730-0
运营/排版:何晨龙



01/ 父女联合创办核能公司,用钻井技术解决核废料处置难题,或于2026年完成核试验反应堆建造
02/ 2025年《麻省理工科技评论》“35岁以下科技创新35人”全球入选者正式发布,9月22日亚太力量集结上海
03/ 浙大团队提出集群超表面MetaSeeker,融合深度强化学习与群体优化,成功实现空间智能隐身
04/ 一秒可同时加载千部8K超高清电影:北大团队研发光电芯片,为“AI原生网络”奠定硬件基础
05/ 诺奖得主领衔,30余位顶尖科技大脑齐聚上海:EmTech China 2025一周后见!

海量资讯、精准解读,尽在新浪财经APP
盈立证券提示:文章来自网络,不代表本站观点。